今天是
首页
基金概况
基金概况
股东介绍
董事长致辞
董事会成员
监事会成员
政策法规
投资原则
投资理念
投资流程
管理模式
投资者关系
投资项目进展
立项项目公示
基金管理报告及投资方案
财务报表及分析
中央企业金融季报
规章制度
股东名册
股东会
董事会
监事会
投资案例
项目申报
基金管理人
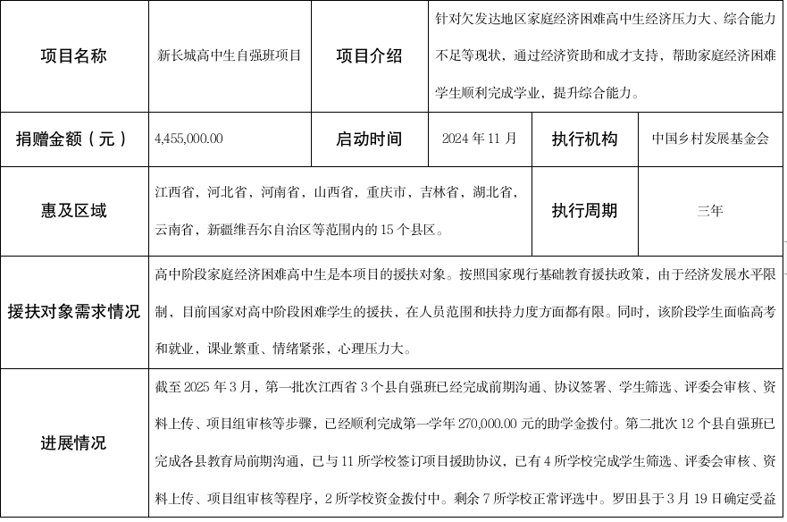
央企乡村投资基金乡村振兴公益行动成效显著...
央企乡村投资基金重点项目签约仪式成功举办
央企乡村投资基金管理人国投创益受邀参加第...
要闻
更多
央企乡村投资基金乡村振兴公益行动成效显著,多方协作打造帮扶新...
[2025-11-28]
央企乡村投资基金重点项目签约仪式成功举办
[2025-11-12]
央企乡村投资基金管理人国投创益受邀参加第二十二届农交会并携投...
[2025-10-28]
央企担当——中央企业乡村产业投资基金助力建设美丽幸福新西藏
[2025-10-13]
央企乡村投资基金召开投资企业党建培训交流暨投后赋能会
[2025-10-13]
央企担当——中央企业乡村产业投资基金 助力建设美丽幸福新西藏
[2025-09-17]
项目申报
PROJECT REPORT
习总书记谈乡村振兴
国家政策
基金简报
央企新闻
更多
中国建筑:“针”解难题 “绣”好乡村振兴之“花”
09/17
东方电气:倾情帮扶二十载 助力绘就振兴路
02/27
国家能源:乡村业态全,百姓日子甜
02/27
中国电建:把满腔热情倾注在乡村振兴的热土上
01/13
新兴际华:提高帮扶实效 “央地合作”推进乡村振兴
01/09
中智集团:参加中央企业助力赣南革命老区振兴发展推进会,现场签...
01/03
基金快讯
更多
迎风而上 央企乡村投资基金投资企业广东东岛全力抗击超强台风
09/13
央企乡村投资基金携手中石油,将水土流失重灾区打造成现代石化城
02/23
央企乡村投资基金投资企业中航重机荣获贵州省乡村振兴先进集体荣...
06/13
央企乡村投资基金投资企业航天江北获批国家级智能制造示范优秀场...
06/07
央企乡村投资基金投资企业华大基因成功入选“2022年度ESG最佳社...
06/07
央企乡村投资基金投资企业维天运通(路歌)蝉联“2022网络货运平...
06/07
媒体报道
更多
央视《新闻联播》等栏目报道央企乡村投资基金在央企援扶地区签约...
01/03
农民日报报道央企乡村投资基金多层次助力乡村振兴
01/03
澎湃新闻:央企基金助力定点帮扶县乡村振兴公益行动启动仪式暨乡...
01/03
央视报道央企乡村投资基金投资企业明阳智能解决抗台风世界级难题
09/11
新华日报:央企乡村投资基金投资企业汇通达 链接城乡促“循环”...
03/12
央视《新闻联播》等主流媒体报道央企乡村投资基金投资企业青海黄...
11/16
版权所有:国投创益产业基金管理有限公司
京ICP备17031504号-1
关闭
Produced By CMS 网站群内容管理系统 publishdate:2026/01/12 22:00:00